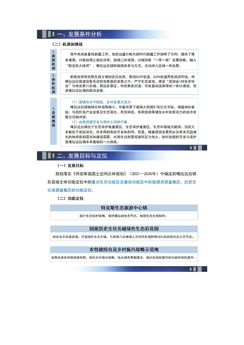
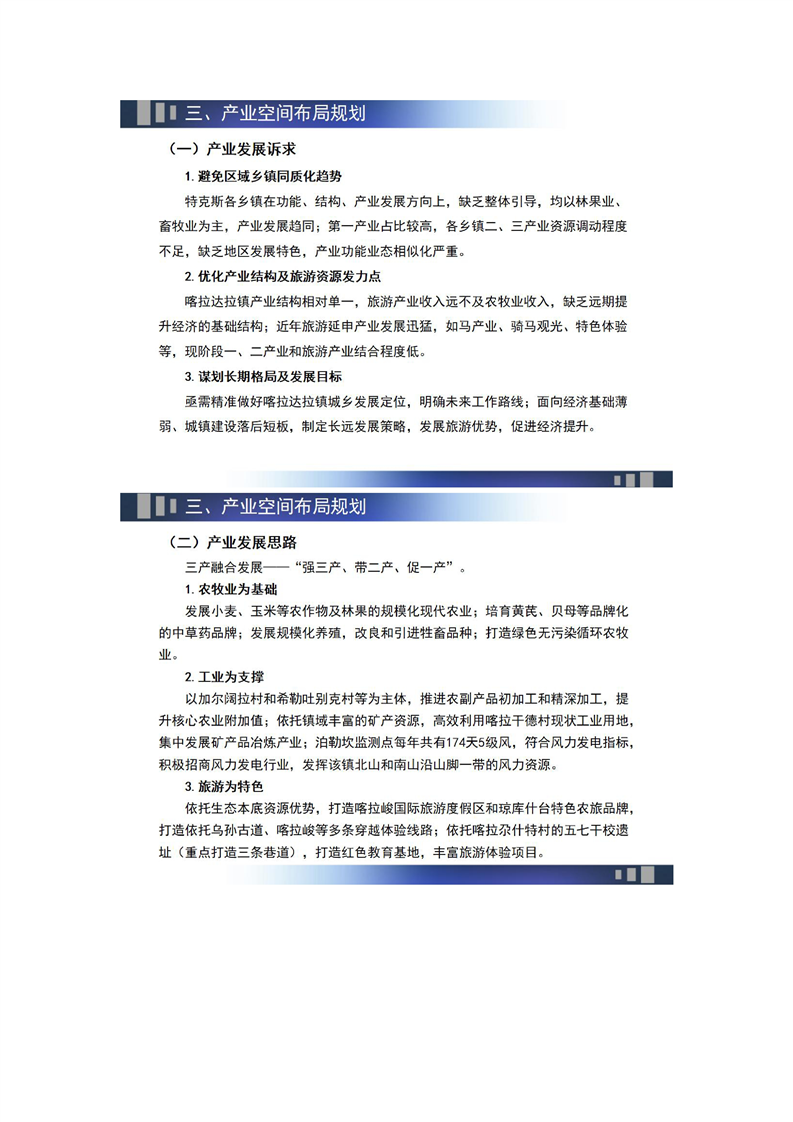
设为首页
|
加入收藏
登录
注册
特克斯县人民政府
www.zgtks.gov.cn
首 页
新闻中心
政务公开
政务服务
政民互动
专题专栏
走进特克斯
当前位置:
首页
>
政务公开
>
重点信息公开
《特克斯县喀拉达拉镇国土空间总体规划(2021-2035)》公示稿
来源:喀拉达拉镇人民政府
日期:2025-10-24 10:10
点击:[
次]
【字体:
大
中
小
】
【打印本文】
扫描分享至微信
关联稿件
相关文章
《特克斯县喀拉托海镇国土空间总体规划(2021-2035)》公示稿
《特克斯县喀拉托海镇国土空间总体规划(2021-2035)》公示稿
特克斯县齐勒乌泽克镇国土空间总体规划(2021-2035)草案公示稿
《特克斯县喀拉达拉镇国土空间总体规划(2021-2035)》公示稿
特克斯县呼吉尔特蒙古族乡国土空间总体规划
国家部委网站
外交部
发改委
教育部
科技部
国家民委
公安部
民政部
财政部
人社部
自然资源部
建设部
工业和信息化部
水利部
农业农村部
商务部
生态环境部
中国人民银行
自治区厅委网站
发改委
经济和信息化委员会
教育厅
科技厅
公安厅
人社厅
伊犁州县市网站
伊犁州
伊宁市
奎屯市
伊宁县
察布查尔县
巩留县
新源县
昭苏县
尼勒克县
霍城县
县部门网站
特克斯县党建网
友情链接
伊犁新闻网
新疆日报网
新疆维吾尔自治区人民政府
网站备案号:
新ICP备10003533号
新公网安65402702654130号
网站标识码:6540270005
地址:特克斯县阿扎提街二环 开办:特克斯县人民政府
主办:特克斯县人民政府办公室 承办:特克斯县人民政府电子政务办公室
新浪微博:@特克斯政府网 微信公众号:特克斯政府网 联系电话:6623848 传真:6623845
网站地图