特克斯县人民政府
政府信息公开
政府信息公开指南
政府信息公开制度
法定主动公开内容
部门公开目录
政府文件
规范性文件
领导信息
政策解读
公务员招考
规划计划
行政事业性收费
政府采购
应急管理
工作报告
重要会议
重大行政决策预公开
行政处罚和行政强制
+
依据条件程序
处罚/强制决定(线上)
处罚/强制决定(线下)
行政许可和其他对外管理服务信息
+
依据条件程序
事项办理结果(线上)
事项办理结果(线下)
重点信息公开
+
重大建设项目
公共资源交易
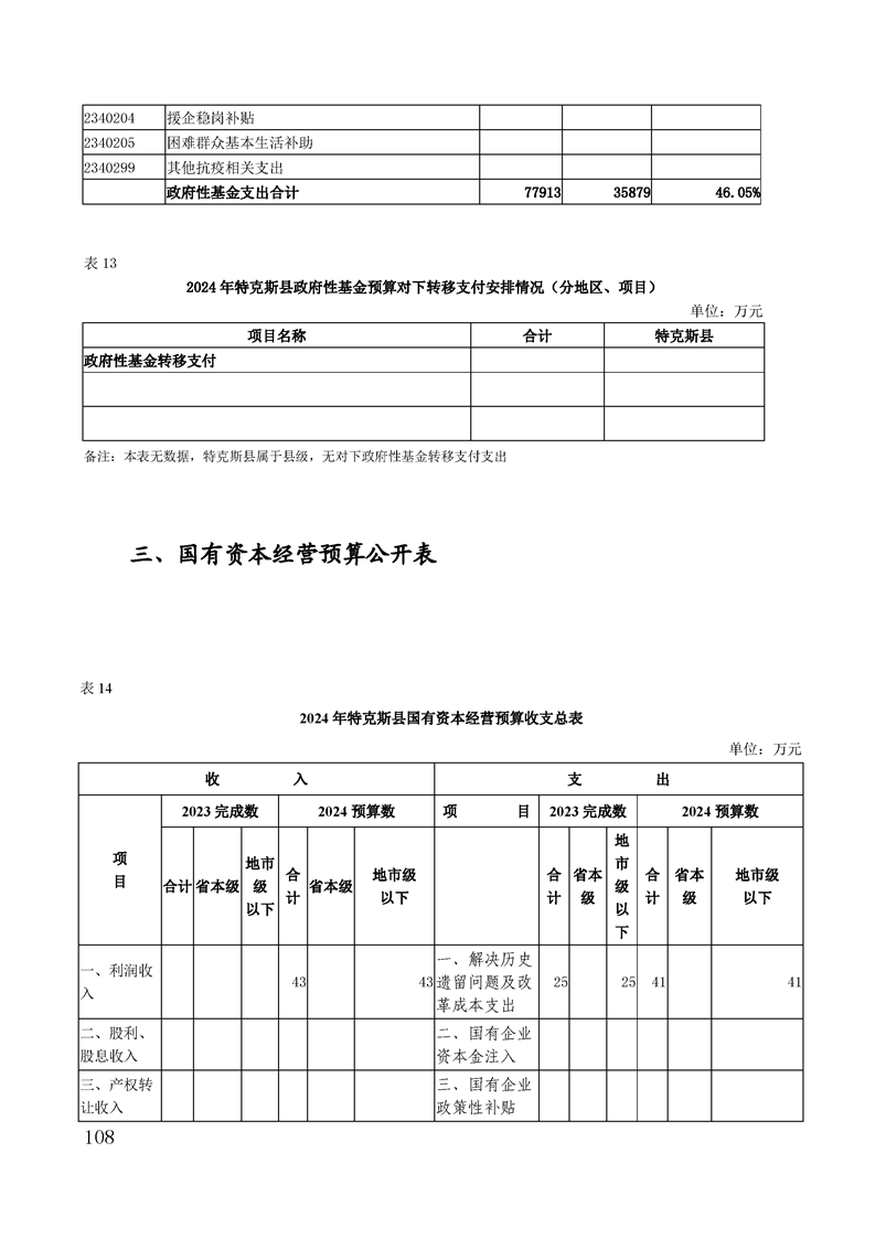
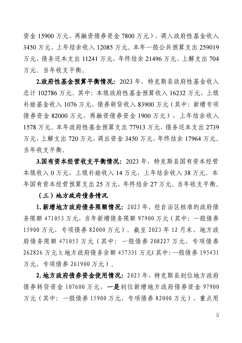
财政预决算
安全生产
防灾救灾
税收管理
农村集体土地征收
保障性住房
国有土地上房屋征收与补偿
城市综合执法
市政服务
农村危房改造
公共文化服务
生态环境
公共法律服务
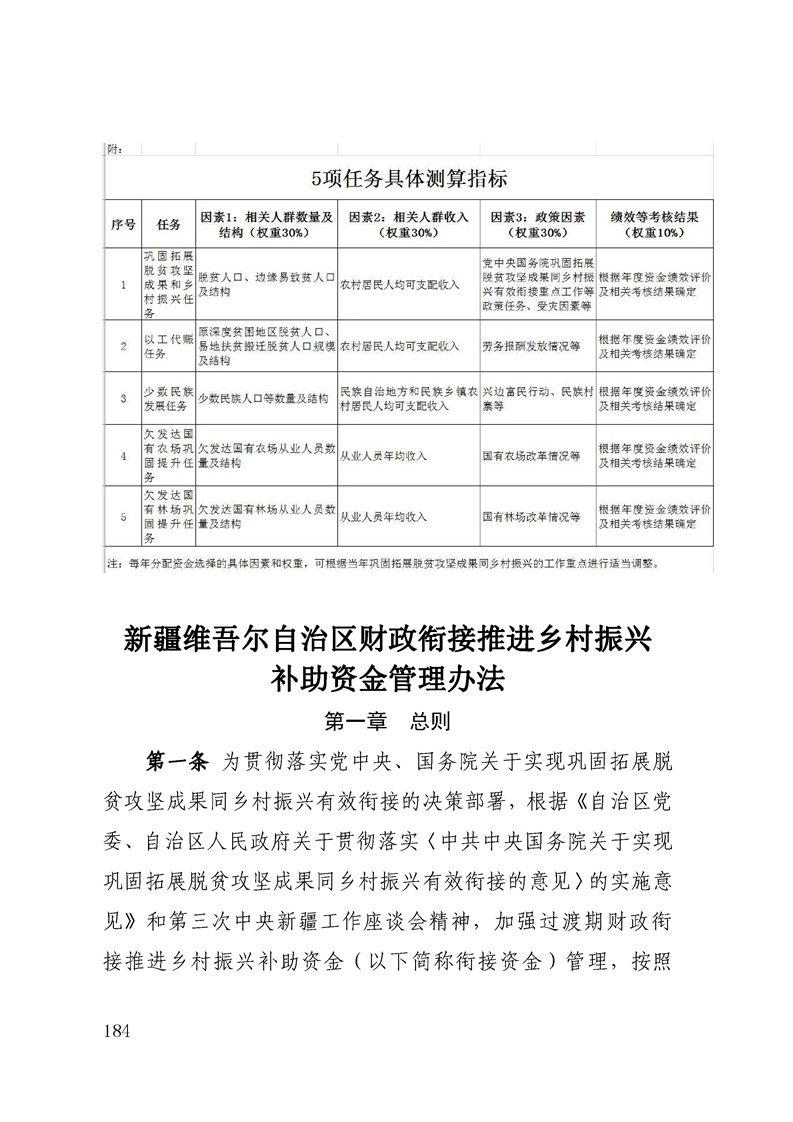
乡村振兴
食品药品监管
就业
社会保险
社会救助
养老服务
户籍管理
涉农补贴
义务教育
卫生健康
新闻出版权
自然资源
交通运输
水利
旅游
统计
广播电视
双随机一公开
公共企事业单位公开
教育领域
卫生健康
水电气暖
公共交通
生态环境
信用查询
议案提案建议
国土空间规划
权责清单
+
部门清单
分类清单
政府信息公开年报
网站年度工作报表
依申请公开
索引号:
发文字号:〔〕号
公文种类:
发文机关:
成文日期:
2024-02-16 18:02
主题分类:
新疆伊犁州特克斯县2024年政府预算公开
发布时间:2024-02-16 浏览次数:
【字体:
大
中
小
】
信息公开